
转载丨马年中国第一龙:云南大理发现早侏罗世蜥脚型类恐龙新属种——凤鸣祥云龙
143
早侏罗世是蜥脚型类恐龙早期辐射演化的关键时期。在中国,这一时期最富盛名的化石记录集中于云南省中部的禄丰盆地,其下侏罗统禄丰组已发现包括禄丰龙、云南龙、金山龙、星宿龙等在内的大量蜥脚型类属种,构成了“禄丰恐龙动物群”的核心。然而,在禄丰以西地区,恐龙化石记录则长期稀少。2023年,云南省地质调查院进行野外地质调查时,在大理白族自治州祥云县鹿鸣乡的下侏罗统冯家河组中发现了一具早期分化蜥脚型类恐龙骨骼化石,这意味着一个新的恐龙化石地点的发现,填补了该地区恐龙化石的发现空白。新标本保存有部分颈椎、背椎、大部分尾椎、人字骨、左侧髂骨和右侧坐骨,现保存于云南省地质调查院。
近日,中国地质博物馆高级工程师王娅明为通讯作者,云南省地质调查院高级工程师胡绍斌和中国科学院古脊椎动物与古人类研究所博士生王彦超为共同第一作者,联合楚雄师范学院、禄丰市恐龙化石保护研究中心和中国美术学院等单位的人员,对新标本进行了研究,在国际学术期刊《Royal Society Open Science》(《皇家学会开放科学》)以“A new sauropodomorph dinosaur from the Lower Jurassic Fengjiahe Formation of Dali of Yunnan Province, China”(中国云南大理下侏罗统冯家河组一新蜥脚型类恐龙)为题发表论文,命名了早期分化蜥脚型类恐龙新属种:凤鸣祥云龙(Xiangyunloong fengming gen. et sp. nov.)(图1-3)。其属名“祥云”为化石发现地所在的县名,也是中国传统文化符号,象征着祥瑞。种名“凤鸣”一是与化石发现地乡名“鹿鸣”相呼应,二是提醒我们鸟类是活着的恐龙;此外,“凤鸣”也是中国艺术大师、中国美术学院首任院长林风眠先生的本名,该校工作人员深度参与了本研究。
图1 祥云龙的前部颈椎,比例尺为10厘米
图2 祥云龙的中后部颈椎,比例尺为10厘米
图3 祥云龙的后部背椎(左)和尾椎(右),比例尺为10厘米
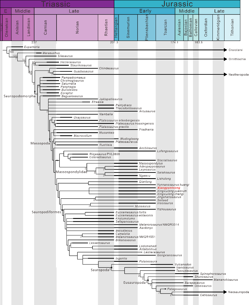
研究表明,祥云龙的体型较大,体长可达9-10米,是我国目前发现的体型最大的早期分化蜥脚型类恐龙之一。祥云龙在骨骼形态学上与目前已知的其他早期分化蜥脚型类恐龙都具有明显区别,系统发育分析显示其与云南禄丰之前发现的星宿龙属关系较近,属于非蜥脚类大足龙类(图4)。祥云龙背椎的下椎弓突高、尾椎发育隔板结构,这些特征都相对较“进步”,可能与其体型增大有关。同时,与我国之前发现的同体型的早期分化蜥脚型类相比,祥云龙的颈椎较短、尾椎长而粗壮、人字骨较长、髂骨的髋臼脊较短,显示它应是一种脖子短、尾巴长的恐龙,更有可能是两足行走,其强大的尾部能够有效平衡身体前部的重量,从而可能帮助这种短颈恐龙更稳定地抬起前身,弥补了颈部长度上的限制。祥云龙很可能代表了一种在早期分化蜥脚型类恐龙演化中的形态适应类型:不是追随“加长颈部”的主流趋势,而是把强化与延长尾部作为演化的“重点”。凤鸣祥云龙的发现,进一步深化了我们对我国西南地区早侏罗世蜥脚型类恐龙的地理分布、多样性和演化的认识。
图4 祥云龙的系统发育位置
本研究得到国家自然科学基金、自然资源部部门预算项目、云南省自然资源厅部门预算项目和楚雄师范学院博士启动项目的资助。
来源 | 中国地质博物馆